ORE Studio Variability Component
System variability and configuration management module for ORE Studio.
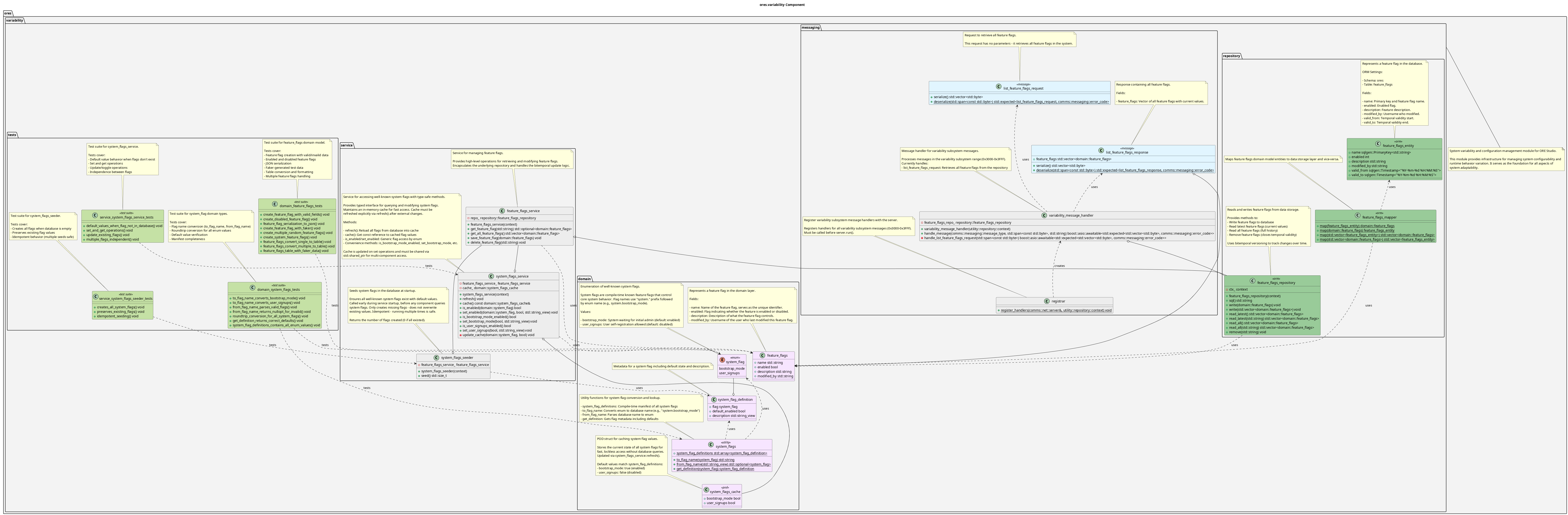
Component Architecture
Diagram:
This module provides infrastructure for managing system configurability and runtime behavior variation. It serves as the foundation for all aspects of system adaptability. Key features include:
- Feature flags: runtime toggles for controlling system features and behavior
- Temporal versioning: bitemporal tracking of configuration changes
- Configuration management: centralized storage of system settings
- Audit support: tracking who changed what and when
- Repository pattern: ORM-based persistence with database integration
The module is designed to be a dependency for other ORE Studio components that need runtime configurability. It provides a clean separation between system configuration concerns and domain-specific business logic.
The module is organized into namespaces: domain (core entities) and repository (ORM and persistence).
| Top: Documentation | Previous: System Model |
